隨著國家、地方政府針對新冠肺炎疫情相關政策的出臺與推進實施,各地家禽產業鏈企業、養殖戶全力恢復生產經營、減少損失,推動“菜籃子”穩產保供。此中,尤以龍頭企業步伐較快,在復產的同時開始投建肉雞、肉鴨、蛋雞新項目。
與此同時,關乎區域經濟平衡發展和脫貧致富的100萬只蛋雞等扶貧項目也在同步加緊推進,即便目前全國蛋雞產能過剩且雞蛋價格依舊低迷。
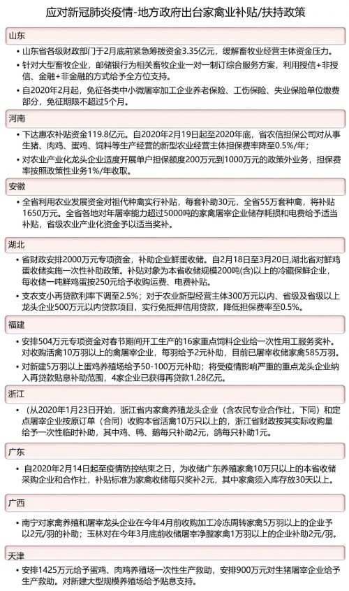
種苗與禽苗、禽肉與禽蛋收儲補貼受關注.


從目前已出臺的國家、地方政策來看,與家禽產業及企業相關的主要包括降低融資擔保費率、減免稅收稅費、種苗與禽苗補貼、禽肉與禽蛋收儲補貼、屠宰審批程序優化等方面,主要涉及國家重點或地區重點龍頭企業,也有一些地方政策涉及中小微企業、養殖/屠宰(場)戶。
如,2020年3月12日,安徽馬鞍山市出臺新冠肺炎疫情期間8條財政補貼政策。其中對持有有效《種畜禽生產經營許可證》的祖代(包括原種)種畜禽場(戶),按每套種禽30元、每頭種豬100元給予一次性補貼,單個畜禽場補貼不超過20萬元;對持有有效《種畜禽生產經營許可證》且父母代存欄5000套及以上的養禽場(戶),按每套10元給予一次性補貼,單個養禽場(戶)補貼總額不超過20萬元。
農牧巨頭與龍頭企業:復產顯差異,擴張各有側重.
正大集團:一廠一策,分步復工
這次新冠肺炎疫情發生以后,正大集團農牧食品企業中國區食品企業迅速成立疫情防控領導小組及工作執行小組,落實“外防輸入、內防交叉”雙防并重、風險管控的原則,在做好疫情防控的同時,全力開工復產保障食品供應。各公司嚴格落實疫情防控措施,確保敏感時期食品安全和產品質量,各公司全力打造“無接觸配送”。正大集團北方區按照“一廠一策、分步復工”原則詳實制定復工復產方案,提前組織飼料廠管理人員和技術骨干返崗。3月7日,正大集團農牧食品企業(中國區)副董事長劉洪書一行前往水富,就1億只肉雞生態全產業鏈項目開展考察洽談。
在抗擊新冠肺炎疫情的特殊時期,深刻反思。“過去我們還有哪些地方做的不周到?還有哪些可以改善的地方?”正大集團資深董事長謝國民表示,“這次危機也教會我們,做人做事都要居安思危,光明的時候要想到黑暗來了怎么度過,最好的時候要做最壞的打算。也許在最壞的時候,我們會很失望,會放棄,但是在最壞的時候我們也要心懷希望,要想著最好的將會到來。”
新希望六和:提高代養費,改造補貼
目前,新希望旗下分公司和子公司基本實現全面復工復產。濰坊新希望六和飼料科技有限公司是新希望核心料廠,為保障股份公司旗下200多家飼料廠的核心料供應,1月31日就已正式復工,并且復工即滿產。公司2020年計劃生豬出欄不低于800萬頭,出欄目標未做調整。疫情發生以來,新希望六和公司通過旗下金融擔保公司給養殖戶貸款、提高代養費、改造補貼等給予支持。
這次新冠肺炎“疫情期間,新希望為保障湖北的食品、藥品、飼料等供應,旗下鮮生活冷鏈物流為湖北無償運輸物資200多趟3000余噸,還保障了300多個城市的物資運輸。讓人感動的是,在嚴格防疫到處都不讓進、不讓住的情況下,我們的司機們為了保障運輸,吃住在卡車上十幾天。”新希望集團董事長劉永好表示,“此時也正是春耕補欄的關鍵期,新希望六和調集6100噸玉米運進湖北,再由員工私家車接力,一車一趟‘螞蟻搬家’式的打通‘農村最后一公里’,全力解決配送難問題。”
溫氏集團:復產有序推進,加大屠宰量
目前,溫氏集團主要采取四種措施來應對本次疫情的影響:通過當地農村市場等各種渠道盡量銷售;屠宰廠加大屠宰量,并入庫冷凍儲備;稍放緩投苗節奏;積極與各級政府部門溝通,保障肉雞、肉豬和飼料運輸及銷售的通暢。同時,位于重慶市豐都縣樹人鎮大石板村的溫氏肉雞代養場項目以分散作業的方式加快建設進度,此項目共建9個雞舍,目前已有3個雞舍完成主體建設,整個項目預計將于今年4月底完工,預計年出欄量可達到100萬只雞。此外,溫氏股份于3月16日發布公告稱,公司決定成立水禽事業部,主要為養鴨業務。
嘉吉公司:復工復產,加強供應鏈管理
這次新冠肺炎疫情發生伊始,嘉吉公司第一時間成立了亞太和中國區疫情管理小組,各個事業部、工廠領導牽頭成立了相應的應急指揮小組。目前,嘉吉已經復工的40余家工廠全部采取全方位的嚴密防控措施,利用自身全球資源,保持與政府、客戶及原料供應商的緊密溝通,盡最大可能將疫情對產能和服務的影響降到最低。經來安縣政府同意,嘉吉滁州的初加工廠于2020年1月30日提前復工,成為來安縣第一家防疫期間復工的企業。
泰森中國:統籌供應鏈資源,力保供應
這次防疫期間,泰森中國許下“不斷供”的莊嚴承諾,積極為復產復工做好全方位的準備,將“精準防控”與“科學管理”作為重點,第一時間成立“泰森中國疫情防控委員會”,全力統籌內外部供應鏈資源,盡最大努力保障供應,保證滿足消費者需求。隸屬于泰森中國的銘基食品有限公司,為了確保消費者權益,保障員工的安全與健康,銘基食品全面升級消毒措施,確保從生產到配送的每一個步驟都安心安全。
圣農集團:項目擴建進入“快進”模式
圣農集團在復產保供的同時,擴建工程建設進入“快進”模式。圣農集團旗下光澤基地桃林肉雞飼養場技改擴建工程建設自2月8日全面恢復施工以來,其中的5個肉雞飼養場技改擴建工程主體建筑已經順利封頂,預計5月份將全面完工、投入生產,建成后將年產900多萬羽白羽肉雞。與此同時,圣農浦城基地肉雞產業化擴建工程,新建的食品七廠、食品八廠、種雞場片區、飼料廠一期擴建工程、宿舍樓正在加緊施工中。
禾豐牧業:加強創新營銷與精益管理
禾豐牧業集團總部第一時間成立了疫情應對領導小組,反復與政府、供應商、客戶、物流等多方面密切溝通。“禾豐應對疫情著重‘三保’——保健康、保現金、保銷量。” 董事長金衛東表示,“企業主要面臨用工難、原料緊、出貨慢、資金緊張、成本增加等難題。經營壓力空前巨大,嚴重影響企業利潤,但是禾豐可以通過創新營銷、精益管理來應對。”
仙壇股份::調整生產工序,精加工改粗加工
仙壇股份50%的員工來自東三省、河南、云南等省份,受疫情影響,員工返廠存在困難。為此,公司專門花費40萬元安排專機接123名員工返廠。山東仙壇股份有限公司 王壽純董事長表示,公司現階段兩個工作重點:一是做好疫情防控工作,二是保證生產順暢,調整生產工序,由精加工改為粗加工,緩解出欄壓力。
諸城外貿:嚴防疫忙復工,保供給惠民生
面對防疫、復工雙重考驗,諸城外貿不等不靠,整合后勤人員充實一線,全力復工,肉雞宰殺生產線加班加點生產,現在生產線每天的屠宰量達到15萬只,較往常的產量下降了30%。“按照正常生產的話,我們今年計劃屠宰1億只。”諸城外貿肉雞事業部總經理彭煥義如此介紹說。
再比如,福州市出臺應對新冠肺炎疫情支持“菜籃子”產品穩產保供措施,對蛋雞存欄5~10萬只、蛋鴨存欄5000只以上、肉雞年出欄5萬只以上、肉鴨年出欄1萬只以上的農業經營主體,每家給予補貼5萬元;蛋雞存欄10萬只以上的農業經營主體,每家給予補貼10萬元;父母代種雞場給予補貼30萬元/場。
九聯集團:向產業下游發展,不盲目擴張
“所有骨干員工提前組織復工,積極與政府溝通爭取,做好員工安全防護的同時不誤生產。”青島九聯集團董事長王振江表示,學校復課、工廠復工,消費會逐漸被拉升;未來三年,九聯的發展戰略,重點向產業下游發展,屠宰加工擴展到1.2億只,熟食、調理產品等出口5萬噸,國內擴增3萬噸,總量達到10萬噸;提高盈利能力,把握現金流;增加投入補齊短板,不盲目擴張,把握機遇,了解客戶需求,積極開展線上業務。
鳳祥股份:加大生產量,注重線上渠道
鳳祥股份總裁劉志光表示,目前,公司已實現滿負荷生產。后續我們將在做好防疫措施的同時,繼續加大生產量,為廣大民眾提供更多買得到、買得起的安心雞肉產品,做好民生保障工作。未來,在產品研發上,鳳祥將更加注重開發家庭消費場景的SKU,同時在營銷模式上更注重線上渠道,聚焦精準投放。
春雪食品:看好行情,繼續擴產
山東春雪食品有限公司鄭維新董事長介紹說,春雪初十正式開工,出口日本、歐洲部分正常。前期合同雞大概到50天左右出欄,養殖戶損失較大,目前逐步恢復。政府出臺相關政策,免除部分費用,發放補貼,減輕壓力。鄭維新表示,他對2020年白羽肉雞的行情比較看好,2020年春雪計劃在目前規模基礎上擴產,新建年屠宰量6000萬的屠宰廠、年產5萬噸的調理品工廠,最終達到年產量10萬噸。
立華股份:“試水”生鮮宅配,儲備冰鮮雞
這次疫情襲來,立華股份與公司原有的食品銷售團隊雙線出擊,在全市開啟線上冰鮮雞全城無接觸銷售行動,并從1月28日起“試水”生鮮宅配,推行無接觸配送,向常州市場推出約一萬多只冷、熱鮮雪山草雞。最近,立華股份冷鮮雞的線上銷售業務也已經拓展到了常州的周邊地區,包括南京、蘇州、無錫等城市。同時,立華股份積極儲備800噸冰鮮雞,以保障疫情期間常州農產品市場的黃羽肉雞供應。
華衛集團:屠宰量加大,但冷庫供應緊張
在各級政府的監督指導下,華衛集團于2020年1月28日(正月初四)得到批復提前復工,全力確保“菜籃子”產品的正常市場供應。華衛集團董事長趙衛平表示,活禽市場休市,飼料供應幾近枯竭,集團每天組織臨時人員,加大屠宰量,在生產自救的同時,不擾亂市場秩序,不給政府添亂。不過,由于屠宰量大幅度提升,出現冷庫供應緊張等問題。
永達食品:全面復工,力保供應
因疫病防控工作需要,永達食品復產日期按照當地政府要求進行了順延,截止2月15日,永達公司各生產園區已全面復工,為保障民生供應奠定了堅實基礎。目前種雞養殖和商品雞養殖進、出正常,飼料及其他生產物資運送一切正常,養殖成績良好。
塞飛亞:積極融資,推進復工
前期,受物流限制,塞飛亞產品銷售緩慢,上游養殖戶的肉鴨卻急需出欄。“養殖戶也撐不住了,屠宰加工企業必須盡快復工,按時按量收購肉鴨,急需一大筆周轉資金。” 塞飛亞董事長李秉和說,提出請求后,農行內蒙古分行不到24小時便發放流動資金貸款7700萬元。
德青源:布局線上平臺,保證蛋品供應
在這次疫情防控期間,德青源啟動應急預案,在雞蛋配送上優先抵達醫院、院校等B端渠道,保證相關醫務人員和科研人員的食品供應。并號召全體物流供應人員走向一線崗位,春節期間全員加班。同時,德青源布局線上電商平臺,每日優鮮、京東自營、中糧我買、物美多點、盒馬鮮生、京東、7Fresh等傳統和新零售電商渠道均可以購買到德青源雞蛋。
圣迪樂村:加強溝通,保證賣場貨源
這次疫情發生后,圣迪樂村在做好公司全員防疫工作的基礎上,有序開展正常生產。當時,民眾囤積民生用品,大部分超市庫存告急,短短兩天超市所備貨物全部銷售一空。為此,圣迪樂村在核心區安排部署各系統負責人統計各系統缺貨情況,并積極與基地溝通來貨情況,搶在各高速路封路以前,保證賣場貨源。
韓偉集團:春節無休,確保供應
從疫情出現以來,即使在春節休假期間,也組織員工輪流值班,保證市場雞蛋供應。大連韓偉養雞有限公司總經理韓建初介紹說,僅旅順一個基地就有300萬只蛋雞穩定產蛋,每天有150噸鮮蛋投放大連及東北主要城市市場。今年是脫貧攻堅戰最后一年,在屬地政府的幫助支持下,韓偉集團在貴州省六盤水市盤州市羊場鄉投資建設的120萬羽蛋雞養殖項目已于今年2月10日復工,將圍繞今年9月底前建成項目、12月底前產蛋的目標,進一步加強與地方政府的協調聯動。
鴻軒農業:提前復工,主動加大雞蛋供應量
江蘇鴻軒生態農業有限公司是大潤發、永輝、盒馬等大型連鎖超市主要供貨商。這次疫情發生后,在多方支持下,提前復工、恢復生產,主動加大雞蛋的市場供應量,以保證蛋品正常供應。
鳳集生態:全力以赴趕工,新項目下半年投產
貴州鳳集生態農業科技有限公司固安分公司于2月下旬復工復產,目前,鳳集生態在廣西北海市銀海區100萬羽高品蛋雞產業園項目已復工。鳳集生態采購部經理李明強介紹說,目前項目正全力以赴趕工,計劃下半年投產。
光陽蛋業:全力生產,確保市場供應
為保證蛋品供應,作為全省重點禽蛋生產加工企業,福建光陽蛋業股份有限公司董事長余劼介紹說,福清漁溪的光陽蛋雞生產基地2020年1月28日(正月初二)就提前復工,全力生產,確保食品質量安全,滿足市場供應。目前,企業每天可生產40萬枚雞蛋供應市場。
文章來源《國際畜牧網》